学习经验交流会该怎么举办,具体的流程有没有好的建议?
发布时间:2025-10-16阅读次数:1820
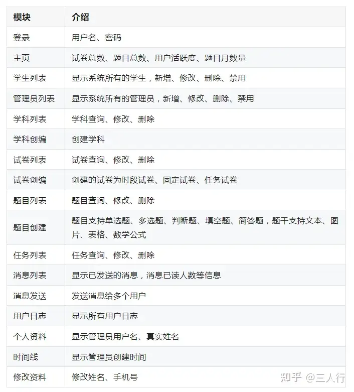
学习交流平台是一种利用网络技术,实现在线出题、答题、阅卷、成绩查询等一系列考试活动的系统。它不受地理位置限制,可以实现远程考试,大大提高了考试的效率和便利性。此外,它还可以实现个性化考试,即根据每个考生的能力和水平,自动调整题目的难易度。学习交流平台广泛应用于各类学校、教育培训机构、企事业单位等场所。
它利用计算机技术和网络连接,允许学生或参与者在线完成考试,并且可以自动评分和反馈结果。学习交流平台通常由两个主要组成部分构成:考试管理系统和学习平台。考试管理系统用于创建和管理考试,教师或管理员可以使用该系统设置考试的时间、地点、持续时间、考试规则等,他们可以创建试题库并选择相应的试题用于考试。考试管理系统还能生成考试安排、监控考试过程并收集考试数据。学习平台是学生或参与者进行考试的在线环境,考生可以通过登录考试平台,在规定的时间内完成考试,平台提供一个用户友好的界面,展示试题和答题区域,允许考生选择答案、填写文本或上传文件等操作。一旦考试时间到达,系统会自动提交答案并计算得分。学习交流平台具有多项优点,包括提供灵活性和便利性,自动评分功能节省了人工批改的时间和成本,以及提供实时的反馈和分析等。学习交流平台在教育机构、培训机构和企业等各个领域得到广泛应用,它提供了一种高效、可靠和安全的方式进行考试和评估。


